HOME   LIST
‹–   –›

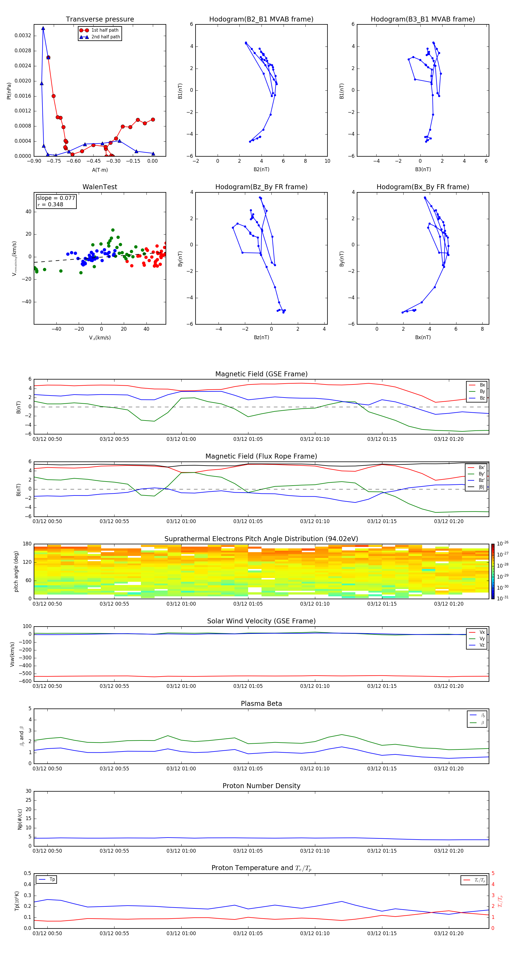
Flux Rope in 1996

Flux Rope Event 1996-03-12 00:49 ~ 1996-03-12 01:23 (35 minutes)


plot