HOME   LIST
‹–   –›

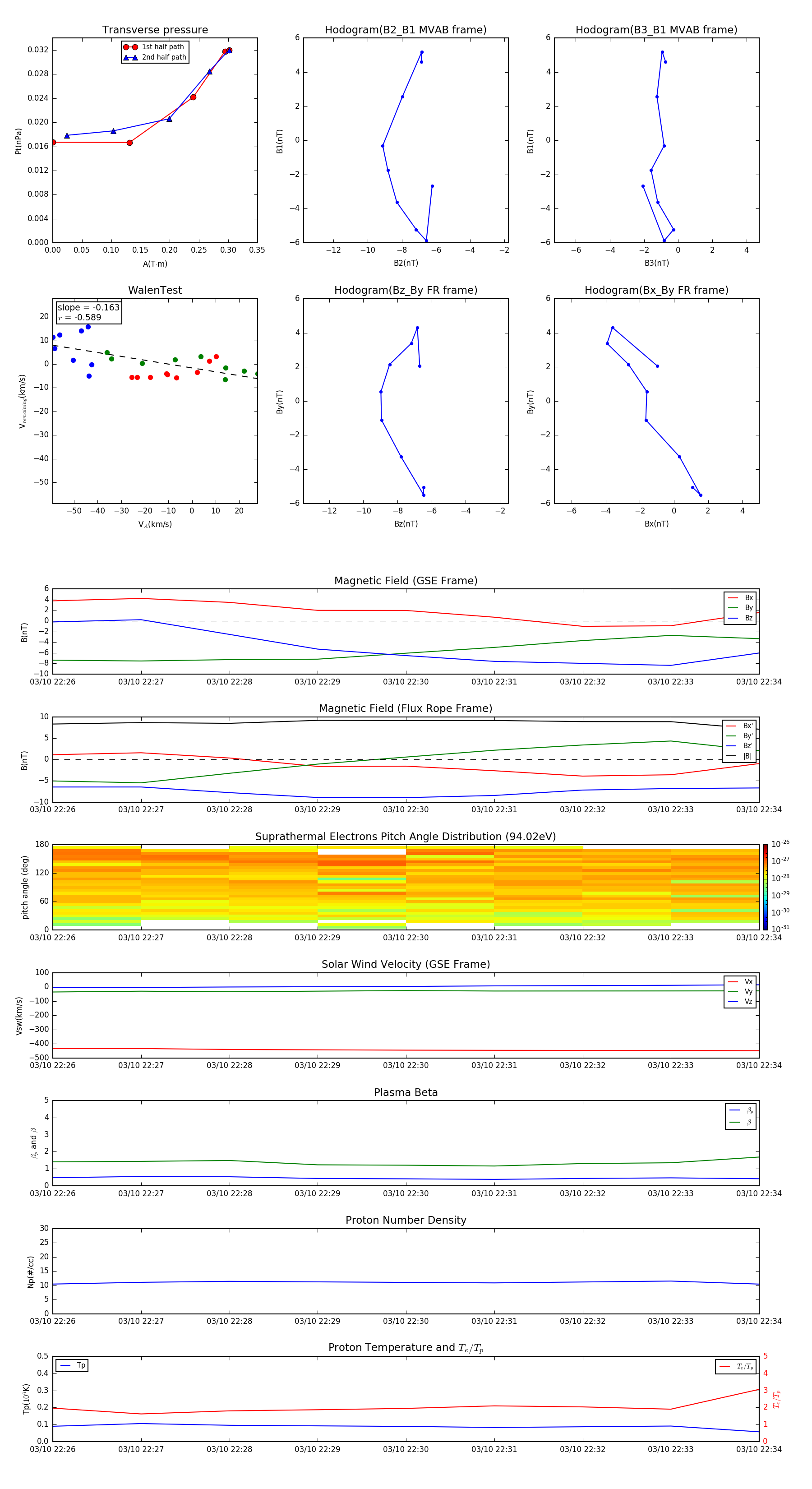
Flux Rope in 1996

Flux Rope Event 1996-03-10 22:26 ~ 1996-03-10 22:34 (9 minutes)


plot