HOME   LIST
‹–   –›

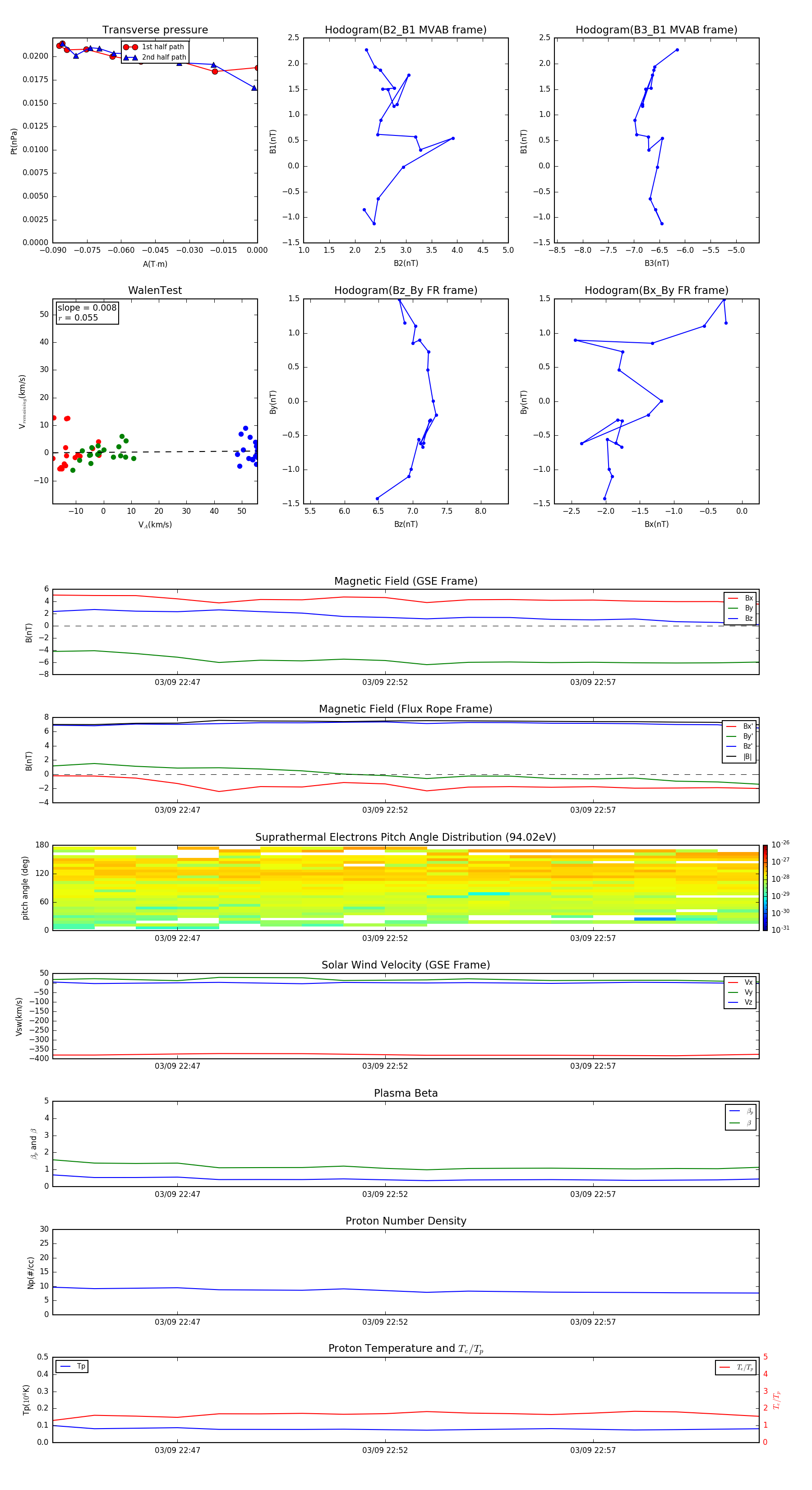
Flux Rope in 1996

Flux Rope Event 1996-03-09 22:44 ~ 1996-03-09 23:01 (18 minutes)


plot