HOME   LIST
‹–   –›

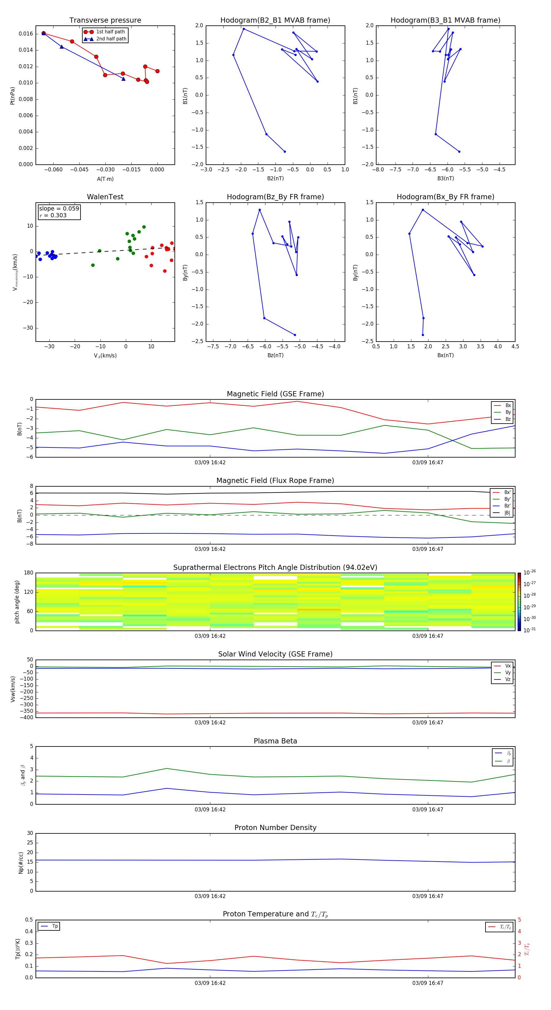
Flux Rope in 1996

Flux Rope Event 1996-03-09 16:38 ~ 1996-03-09 16:49 (12 minutes)


plot