HOME   LIST
‹–   –›

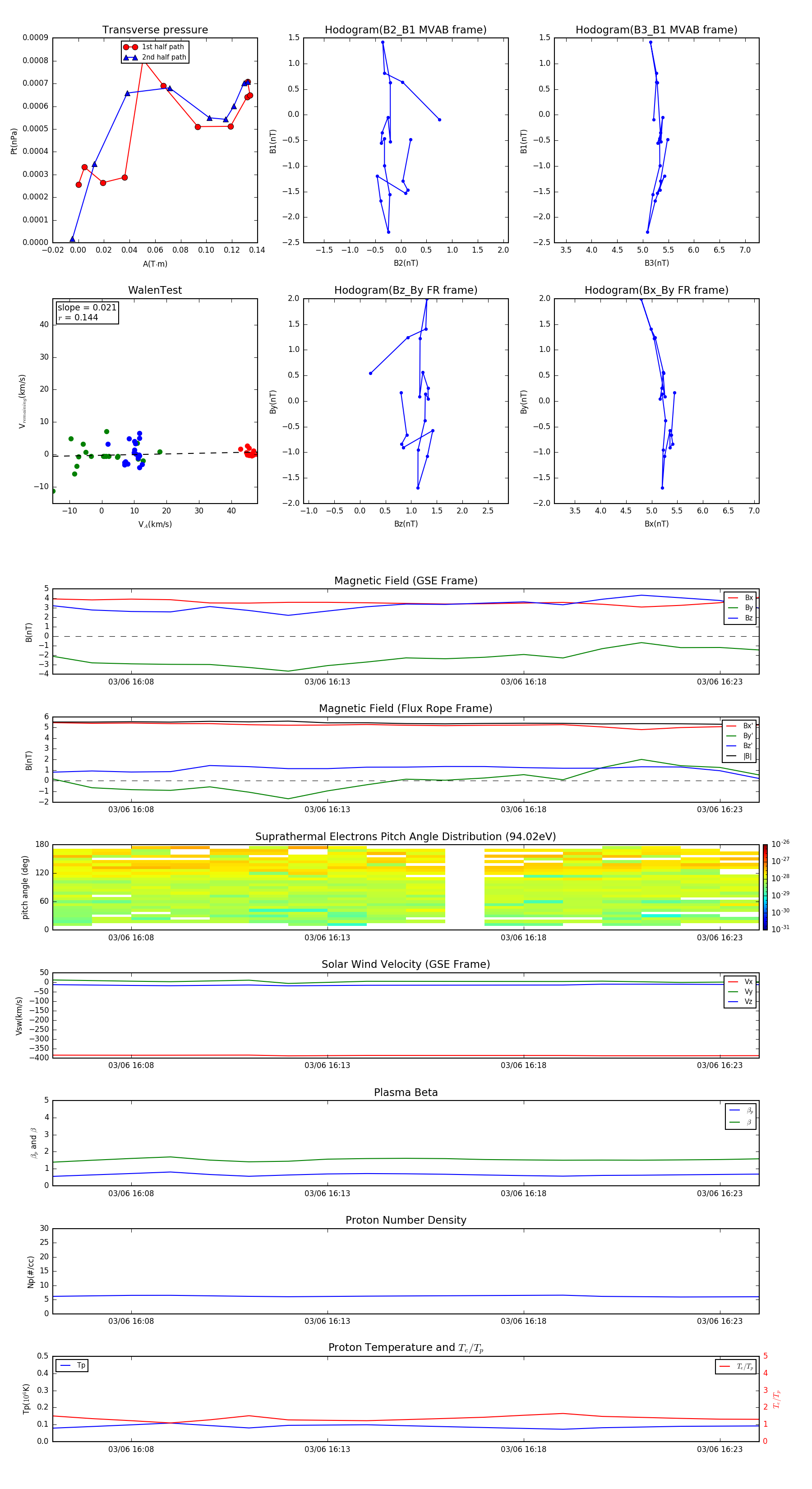
Flux Rope in 1996

Flux Rope Event 1996-03-06 16:06 ~ 1996-03-06 16:24 (19 minutes)


plot