HOME   LIST
‹–   –›

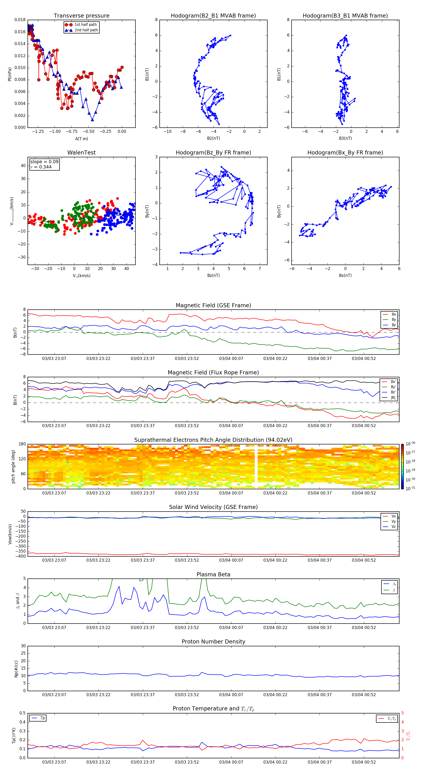
Flux Rope in 1996

Flux Rope Event 1996-03-03 22:58 ~ 1996-03-04 01:04 (127 minutes)


plot