HOME   LIST
‹–   –›

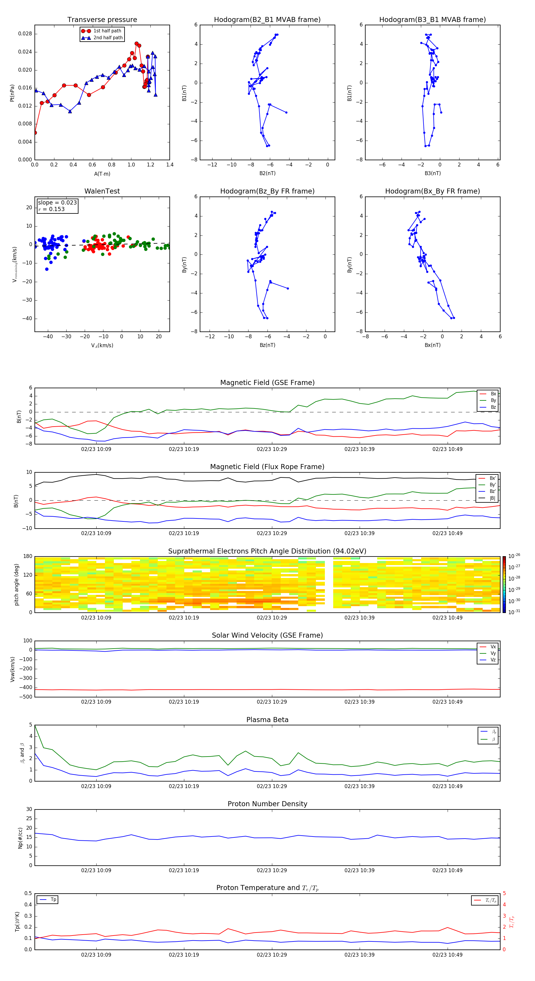
Flux Rope in 1996

Flux Rope Event 1996-02-23 10:02 ~ 1996-02-23 10:55 (54 minutes)


plot