HOME   LIST
‹–   –›

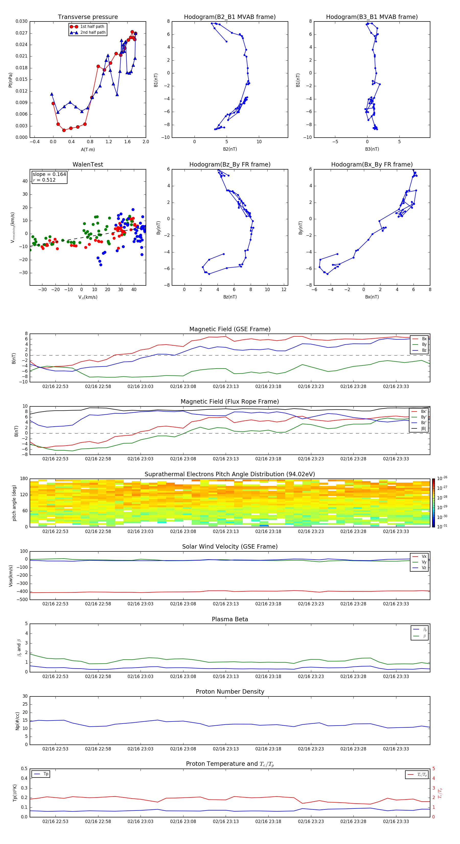
Flux Rope in 1996

Flux Rope Event 1996-02-16 22:50 ~ 1996-02-16 23:37 (48 minutes)


plot