HOME   LIST
‹–   –›

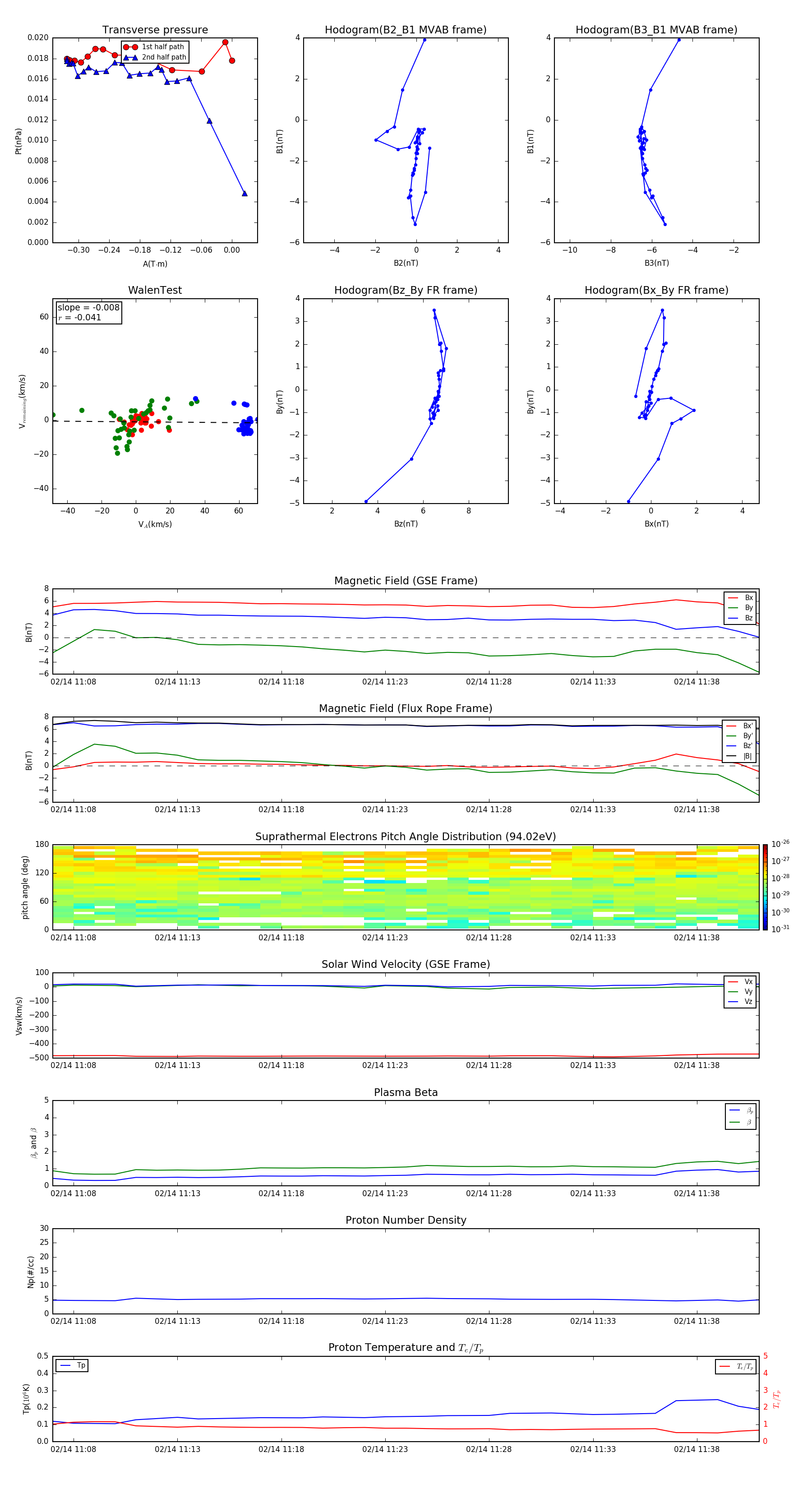
Flux Rope in 1996

Flux Rope Event 1996-02-14 11:07 ~ 1996-02-14 11:41 (35 minutes)


plot