HOME   LIST
‹–   –›

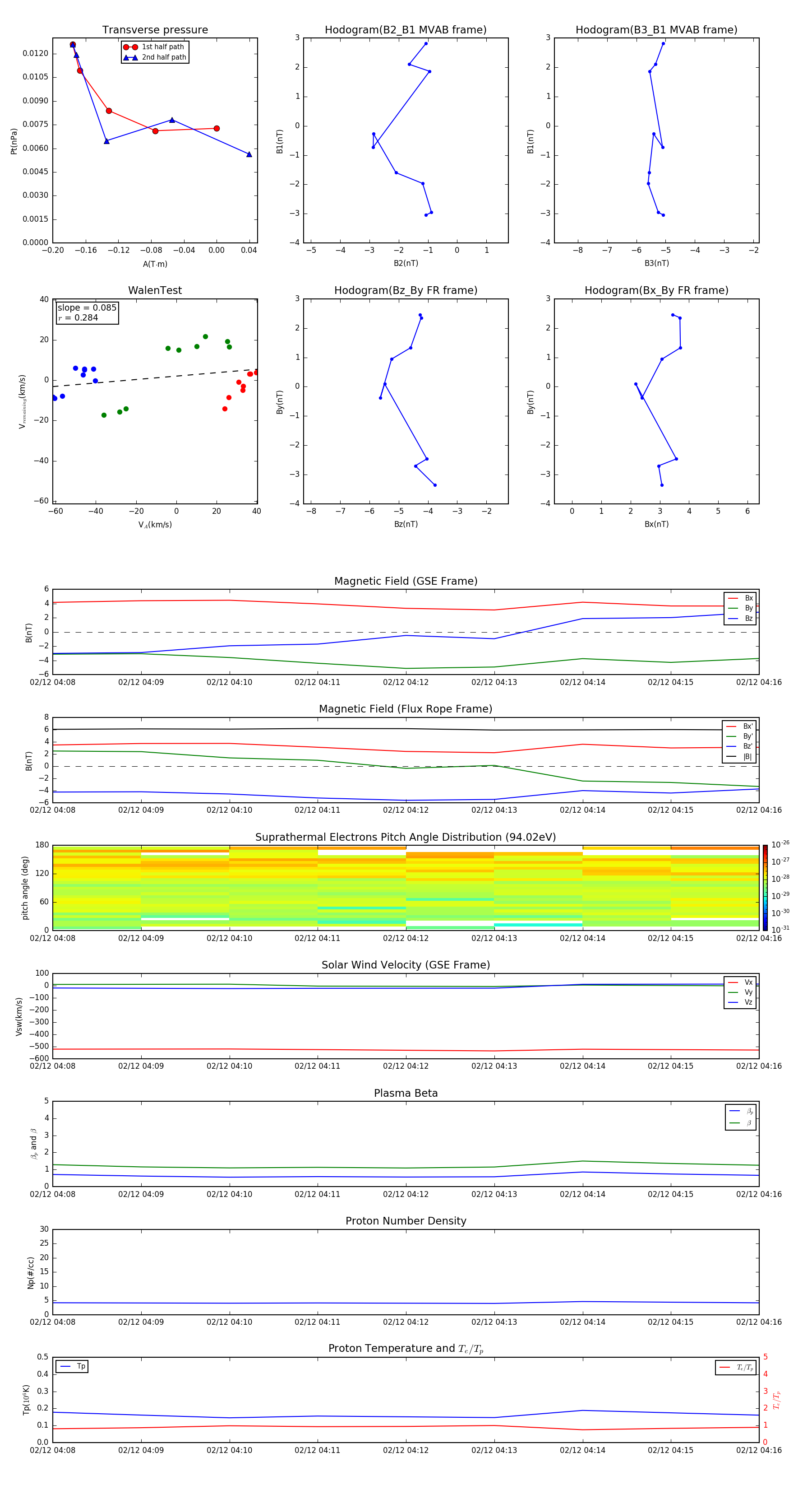
Flux Rope in 1996

Flux Rope Event 1996-02-12 04:08 ~ 1996-02-12 04:16 (9 minutes)


plot