HOME   LIST
‹–   –›

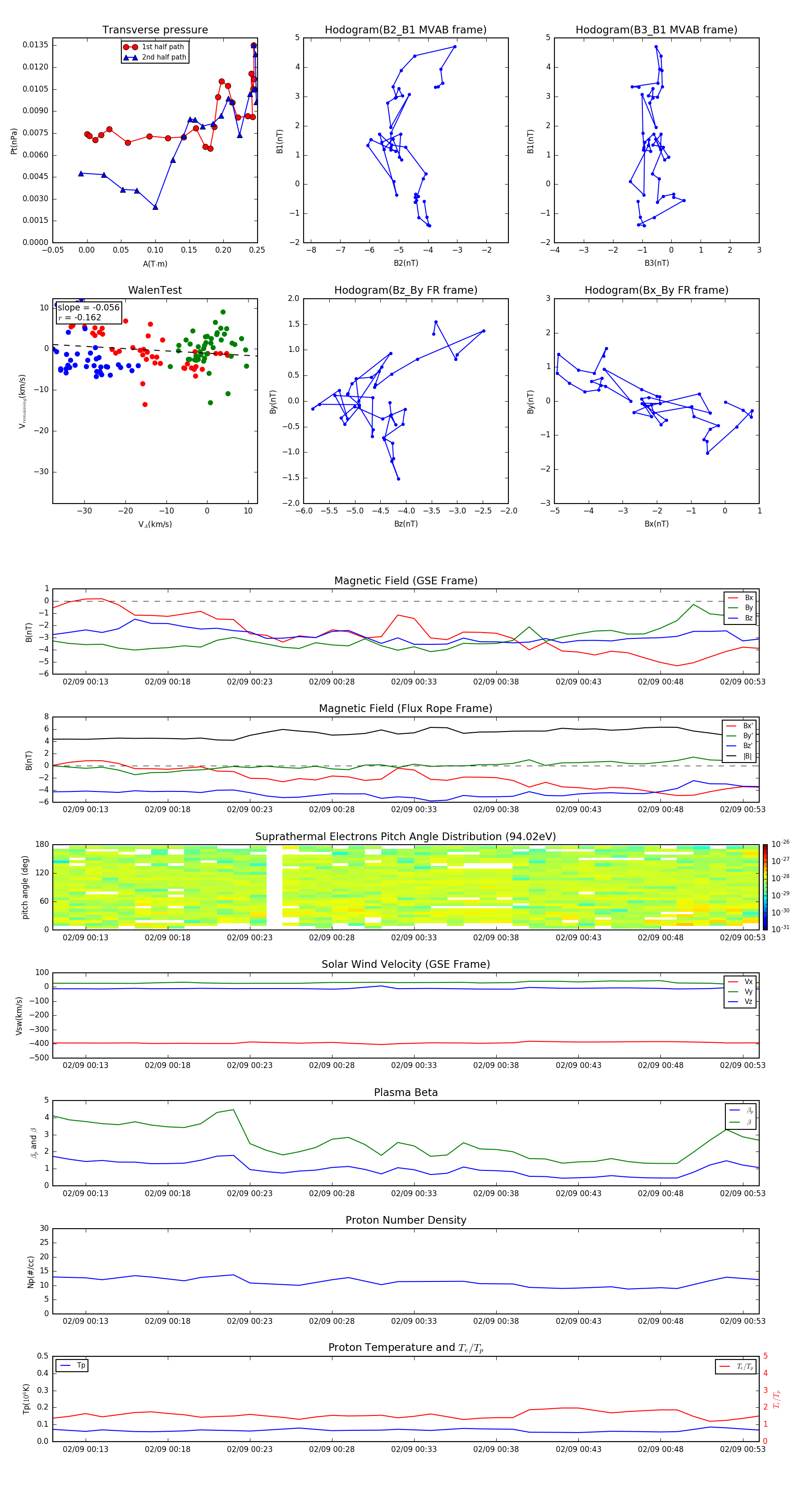
Flux Rope in 1996

Flux Rope Event 1996-02-09 00:11 ~ 1996-02-09 00:54 (44 minutes)


plot