HOME   LIST
‹–   –›

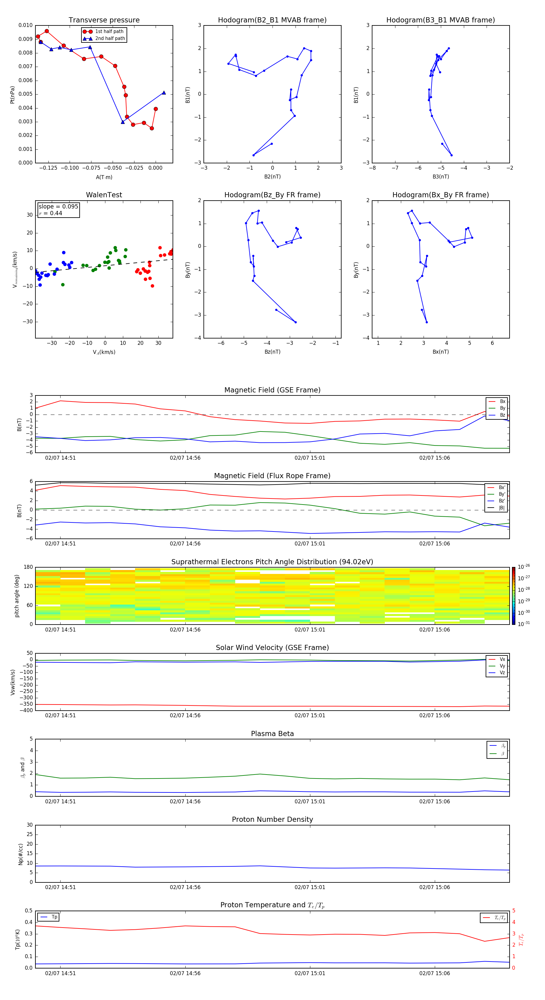
Flux Rope in 1996

Flux Rope Event 1996-02-07 14:50 ~ 1996-02-07 15:09 (20 minutes)


plot