HOME   LIST
‹–   –›

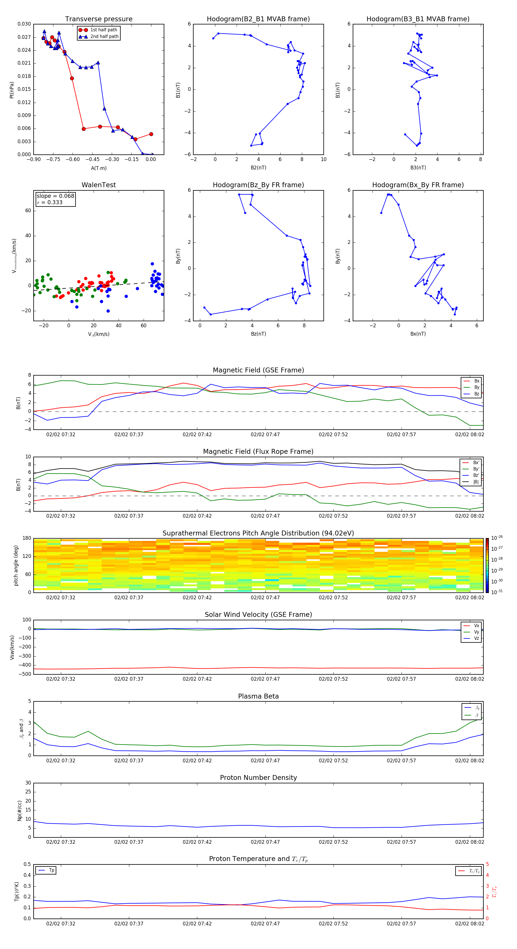
Flux Rope in 1996

Flux Rope Event 1996-02-02 07:30 ~ 1996-02-02 08:03 (34 minutes)


plot