HOME   LIST
‹–   –›

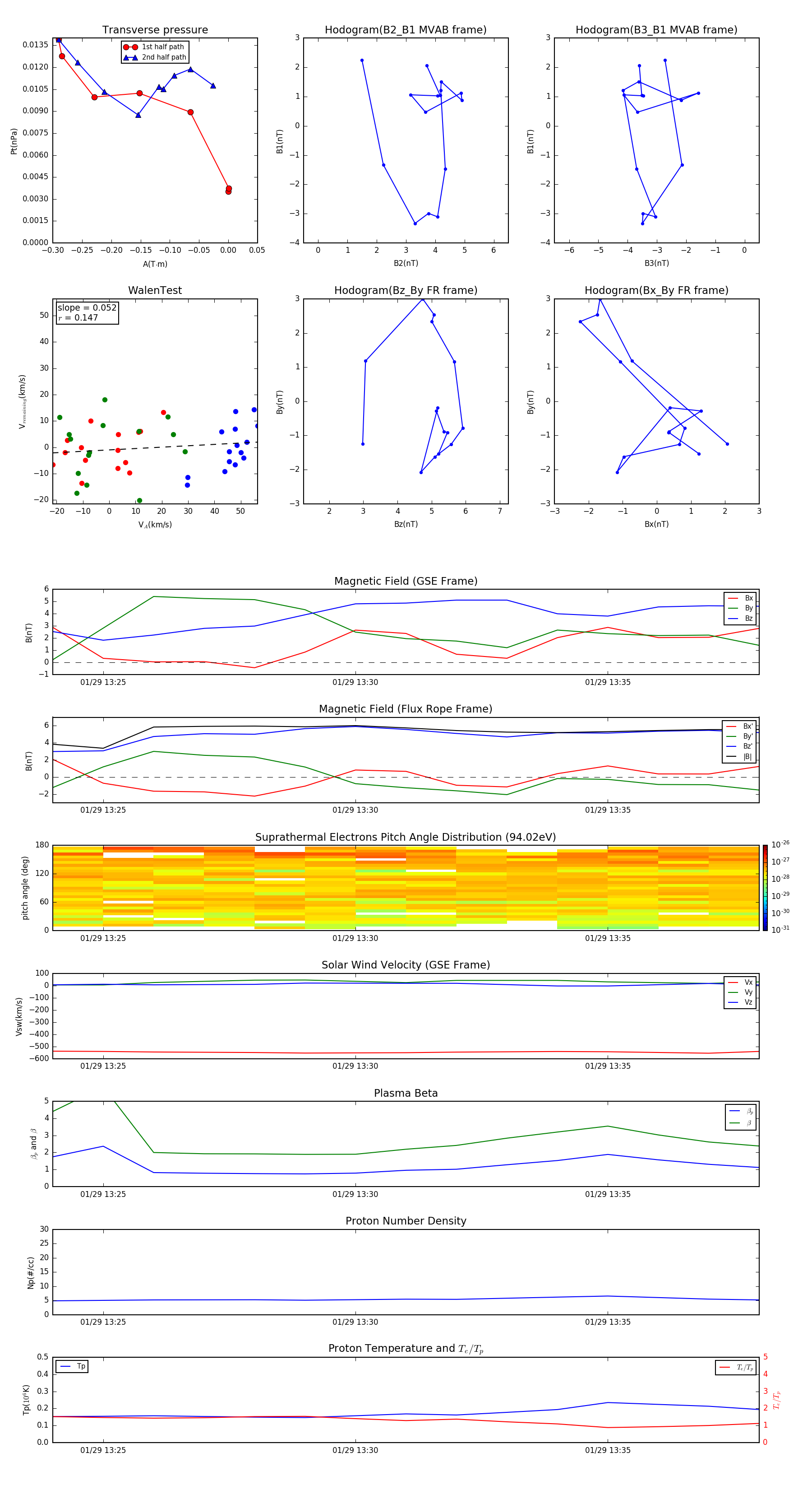
Flux Rope in 1996

Flux Rope Event 1996-01-29 13:24 ~ 1996-01-29 13:38 (15 minutes)


plot