HOME   LIST
‹–   –›

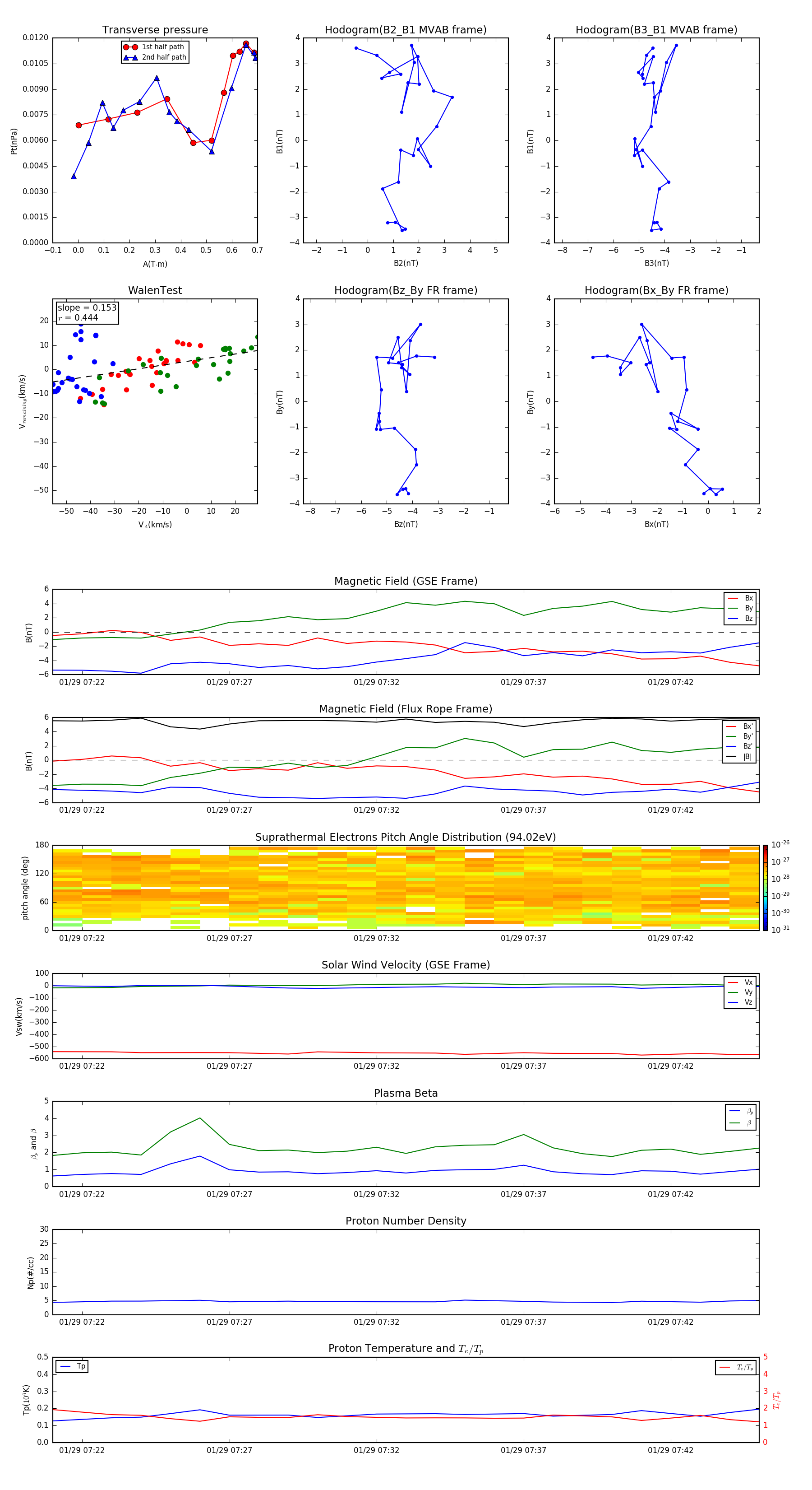
Flux Rope in 1996

Flux Rope Event 1996-01-29 07:21 ~ 1996-01-29 07:45 (25 minutes)


plot