HOME   LIST
‹–   –›

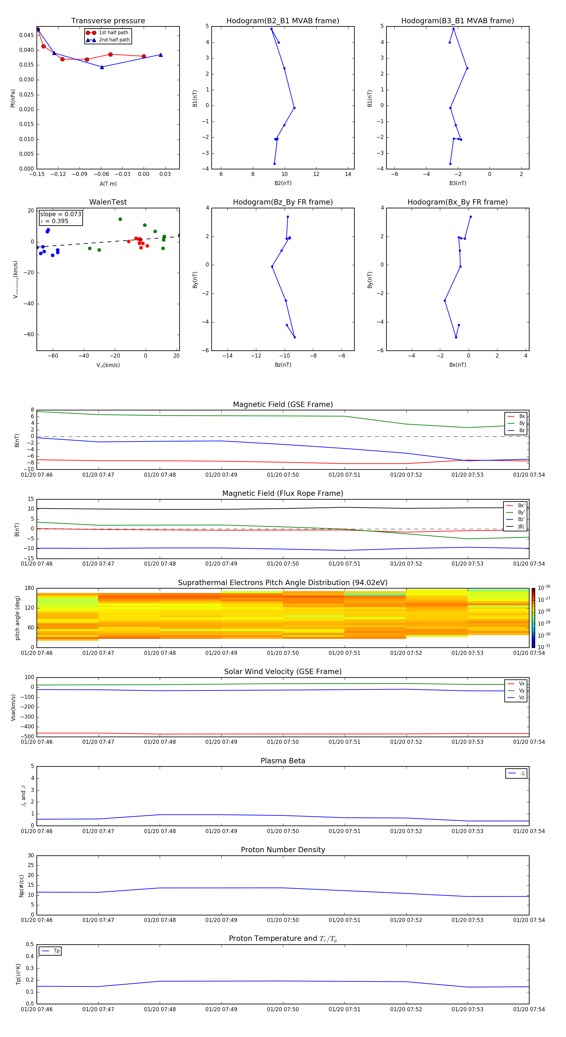
Flux Rope in 1996

Flux Rope Event 1996-01-20 07:46 ~ 1996-01-20 07:54 (9 minutes)


plot