HOME   LIST
‹–   –›

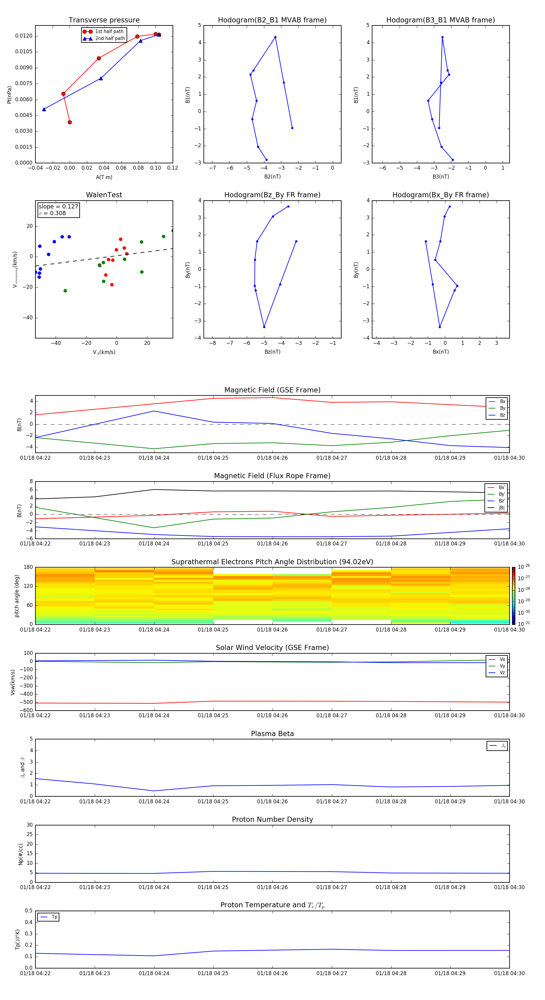
Flux Rope in 1996

Flux Rope Event 1996-01-18 04:22 ~ 1996-01-18 04:30 (9 minutes)


plot