HOME   LIST
‹–   –›

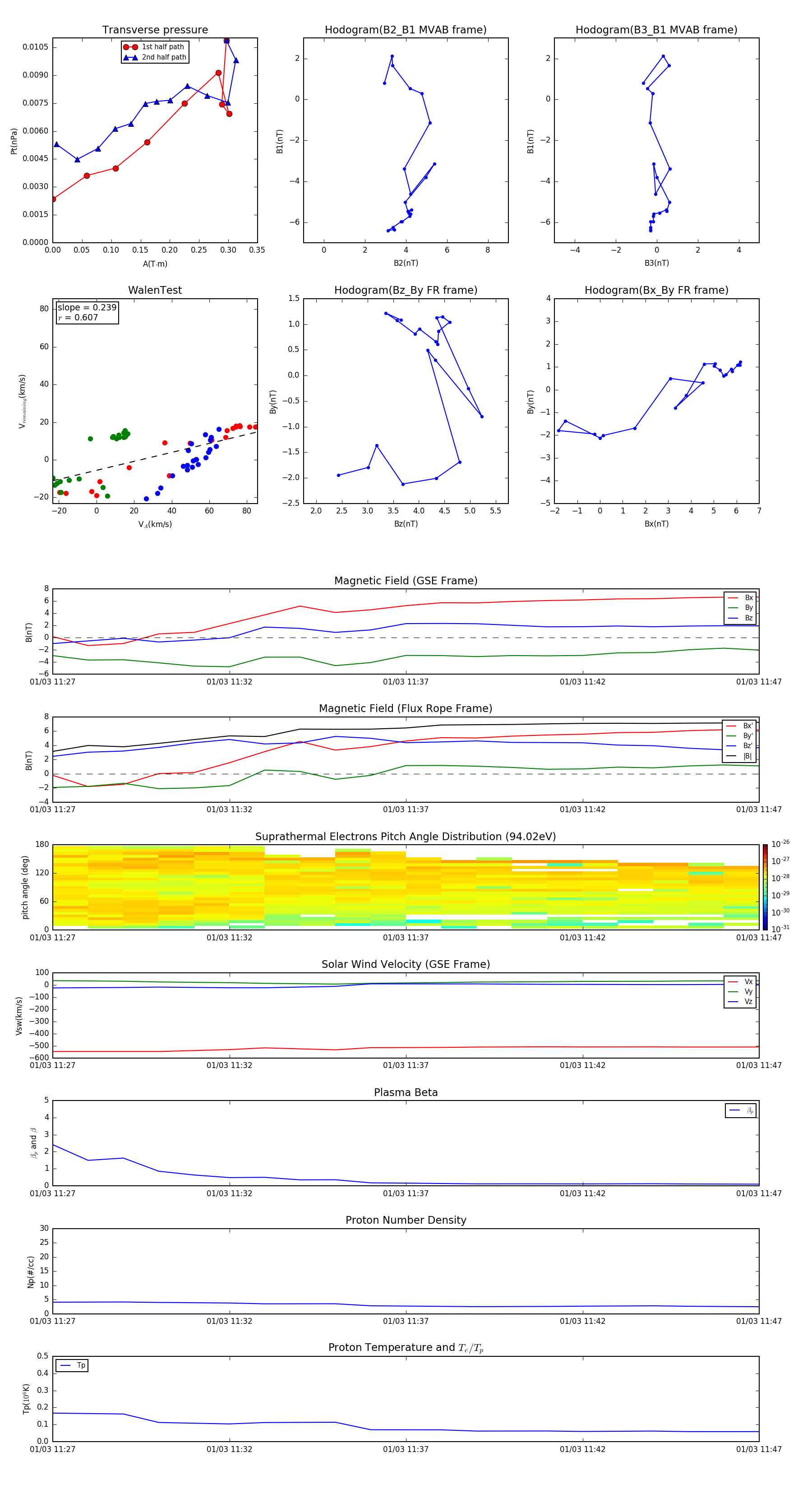
Flux Rope in 1996

Flux Rope Event 1996-01-03 11:27 ~ 1996-01-03 11:47 (21 minutes)


plot